欢迎光临江苏宏亚高空工程有限公司官方网站!
注册
/
登录
24小时咨询热线:
199 0515 5555
全国咨询热线:
199 0515 5555
网站首页
公司简介
公司介绍
企业资信
公司荣誉
施工项目
烟囱施工
水塔施工
冷却塔施工
钢结构防腐
桥梁防腐
筒仓灰库
烟囱美化
烟塔美化
冷却塔美化
凉水塔美化
水塔美化
项目案例
烟囱工程
冷却塔工程
水塔工程
筒仓工程
钢结构工程
桥梁工程
烟囱美化
烟塔工程
冷却塔美化
工程技术
冷却塔施工
水塔施工
烟囱施工
筒仓灰库
桥梁防腐
钢结构防腐
烟囱美化
烟塔美化
冷却塔美化
筒仓美化
新闻动态
企业新闻
行业动态
联系方式
工程技术
首页
>>
工程技术
>>
烟囱施工
烟囱施工
冷却塔施工
水塔施工
烟囱施工
筒仓灰库
桥梁防腐
钢结构防腐
烟囱美化
烟塔美化
冷却塔美化
筒仓美化
烟囱防腐材料的选择
发布时间:2021-02-26
发布人:admin
人气:1735
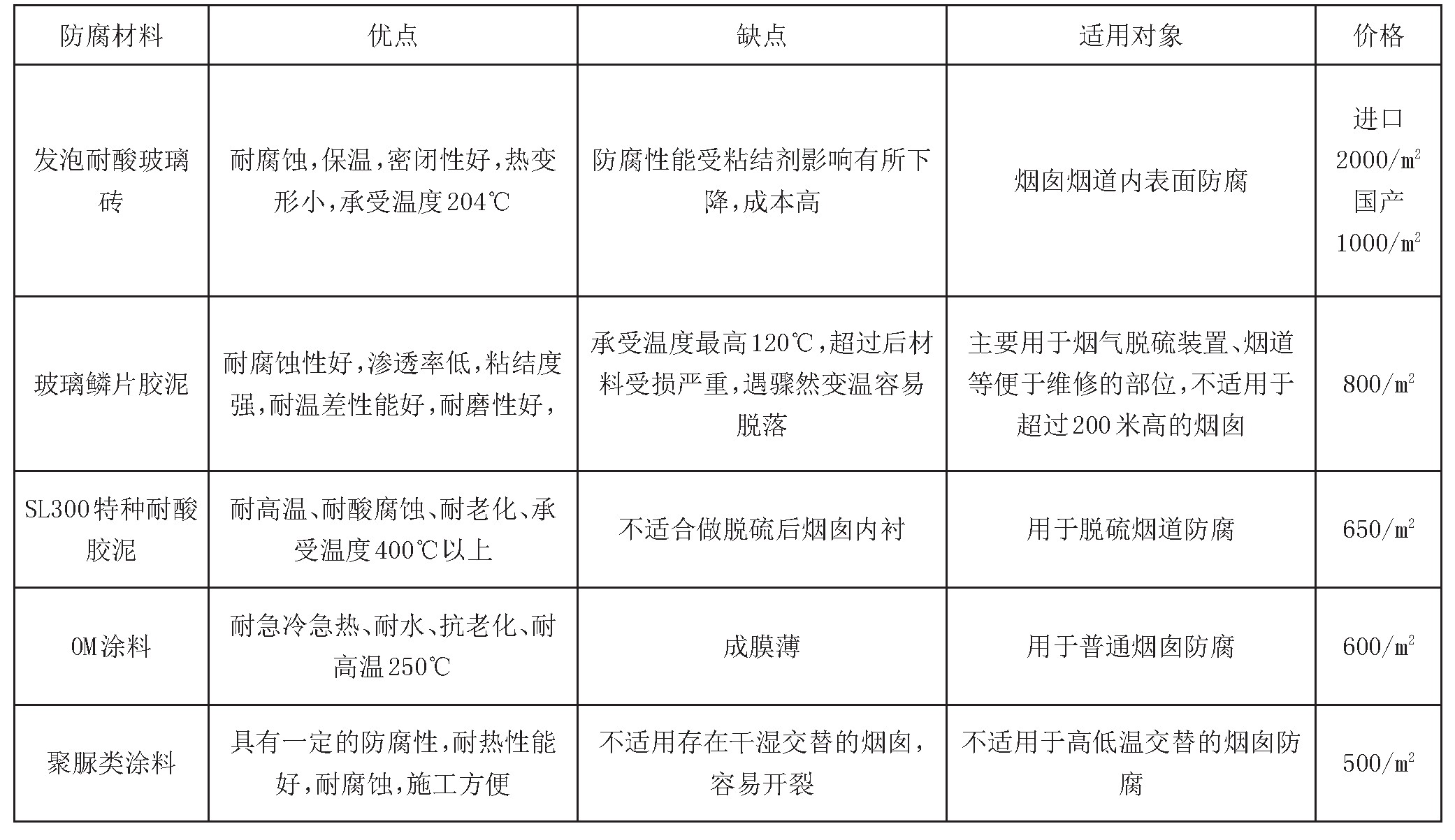
砖烟囱防腐处理对烟囱的使用寿命影响较大,国内外的防腐材料种类繁多,适用领域各异,防腐能力强的防腐材料在砖烟囱防腐中的防腐能力不一定优秀,因此选择经济合适的防腐材料对延长烟囱使用年限、减少二次维修至关重要。因此本文针对不同防腐材料的优缺点及其经济性进行了对比分析如表1所示
标签:
上一篇:
纤维增强树脂类材料在烟囱防腐施工要点
下一篇:
烟囱可靠性评级标准
扫一扫咨询微信客服
在线客服
服务热线
服务热线
199 0515 5555
微信咨询
返回顶部